实验室前沿——做中国最专业实验室前沿资讯网
网站地图
|
高级搜索
|
RSS订阅
|
收藏本站
|
发展建议
网站首页
实验资讯
LAB运营
实验技术
仪器使用
企业在线
检验图库
政策法规
资源中心
实验通
代做实验
搜索标题
智能模糊
热门搜索
现在的位置:
主页
>
实验资讯
>
业界动态
>
2018年度临床医学检验卫生资格考试开始报名了附攻略(4)
时间:2017-12-28 10:51
|
来源:实验室前沿
|
分享
|
点击:次
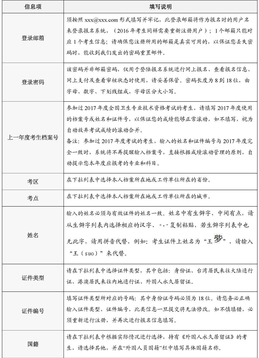
卫生专业技术资格考试报名填表说明
#e#
卫生专业技术资格考试报名填表说明
共5页:
上一页
1
2
3
4
5
下一页
Tags:2018年,临床医学检验,卫生资格,考试报名,攻略
责任编辑:小平
上一篇:
美康生物新设医学检验实验室,意在布局全国医学检验市场?
下一篇:
金华打造国内一流医学检验共享中心
广州金域检验通过美
人骨化石DNA检验发
研究表明疟疾患者易
·
非专业人员从事医疗卫生技术工作
·
带你一探究竟新冠病毒核酸检测流程
·
新型冠状病毒肺炎实验室诊断标准和
·
金域医学与华为共同发布AI辅助宫颈
·
县医院检验科的故事
缩短住院检验科效率
药房托管逐渐被禁,
·
福建推行实行检验检查结果互认
·
第三方医学检验面面观
·
RNA诊断是目前最先进的检测方法
·
“一单通”望结束患者重复医检 医
·
2009’中国第三方检测实验室发展论
·
第三方技术检测服务天津339家实验
·
缩短从实验室到病床的距离
·
金域及迪安两家医学检验中心相继开
·
凯杰携金域检验建分子病理示范实验
·
邹伟民:探寻检验中心质量管理新思
·
用醋检验子宫颈癌比宫颈刮片效果一
·
全国首家省级兽医实验室现场考核评
·
成功开发出一种基因兴奋剂检测法
·
平谷建成兽医生物安全二级实验室
·
金域检验建国际数字化扫描远程病理
·
金域检验新增贵阳金域 现场通过验
·
江西余干县区域检验检查中心启动
·
居民不出社区 就享受三级医院检验
·
西南医院打造医疗卫生行业的“中国
·
化工厂实验室起火 设备和资料被烧
最新更新
带你一探究竟新
金域医学与华为
药房托管逐渐被
金域医学与华为共同发布
县医院检验科的故事
民创集团携手中国红瑞筹
基因检测如何走向常规化
广州巨头医学检验机构加
医院检验科、病理科合并
药房托管逐渐被禁,检验
金华打造国内一流医学检
2018年度临床医学检验卫
美康生物新设医学检验实
男子心跳骤停 检验师热
金域医学加速扩展区域市
河南省郏县临床检验中心
湖南省检验科调研:变局
检验科集约化打包迅速发
家门口享受大医院检验科
梅毒防控重在检验策略电
江西余干县区域检验检查
检验科检验自动化有望告
基层诊所没有检验科 他
中源协和设立中源协和医
点击排行
我国检验医学标
金域检验集团与
医院检验科用心
中源协和设立中源协和医
我国检验医学标准化操作
金域检验集团与克利夫兰
医院检验科用心把好每一
2010年度卫生专业技术资
金域检验第14家子公司成
复大附属中山医院检验科
金域及迪安两家医学检验
广州金域检验通过美国CA
吉林金域检验通过ISO151
爱普益医学检验中心获IS
WHO认可“全自动核酸扩
更多阅读者
医学检验科须树立双向服务意识
ISO15189与体外诊断行业发展
检验科专家谈肿瘤标记物检测
检验结果诊断准确才是生存价值
实验员眼下是个尴尬职业
实验室的污染及防治
误用试剂和仪器绝会毁了实验
检验质量控制-血细胞形态学
检验科试剂管理制度
LG-E&H-64动态血沉/压积测试仪的
标准品的制备、鉴定、计量
细胞培养室管理制度
外包实验室合作管理程序
血液标本采集中的质量控制
微量移液器的使用方法
检验分析前质控之于准确的临床
检查申请单、报告单书写规范要
实验室安全管理制度
血常规质控物稳定性观测
常规仪器设备的使用、操作和维
学校实验室仪器管理制度
动脉血液采集作业指导书
电脑机房实验室学生上机管理制
胶体金的质量管理
实验室气瓶柜使用要求
实验室仪器设备损坏丢失赔偿处
其他人正在阅读
检验业务交给第三方医学
科学家首次用iPS细胞克
微软推出新搜索“bing”
癌症损伤骨骼机制查明